注册和获取服务
大约 3 分钟
注册服务



流程
- MediaPlayerService进程调用ioctl()向Binder驱动发送IPC数据
- Binder驱动收到该Binder请求,生成BR_TRANSACTION命令
- Service Manager的线程收到请求,调用服务注册函数将服务”media.player”注册到服务目录中。当服务注册完成后,生成IPC应答数据(BC_REPLY)
- Binder驱动收到该Binder应答请求,生成BR_REPLY命令,在MediaPlayerService收到该命令后,知道服务注册完成便可以正常使用
本质:
- client和serviceManager通过binder驱动通信,
- client在驱动写入指定数据,登记状态。
- serverManager在looper中发现数据,登记注册服务,生成应答数据通知client
- client收到应答数据,完成注册服务。
核心代码
int main(int argc __unused, char** argv)
{
InitializeIcuOrDie();
//获得ProcessState实例对象【见小节2.1】
sp<ProcessState> proc(ProcessState::self());
//获取BpServiceManager对象
sp<IServiceManager> sm = defaultServiceManager();
AudioFlinger::instantiate();
//注册多媒体服务 【见小节3.1】
MediaPlayerService::instantiate();
ResourceManagerService::instantiate();
CameraService::instantiate();
AudioPolicyService::instantiate();
SoundTriggerHwService::instantiate();
RadioService::instantiate();
registerExtensions();
//启动Binder线程池
ProcessState::self()->startThreadPool();
//当前线程加入到线程池
IPCThreadState::self()->joinThreadPool();
}
void MediaPlayerService::instantiate() {
//注册服务【见小节3.2】
defaultServiceManager()->addService(String16("media.player"), new MediaPlayerService());
}
virtual status_t addService(const String16& name, const sp<IBinder>& service, bool allowIsolated) {
Parcel data, reply; //Parcel是数据通信包
//写入头信息"android.os.IServiceManager"
data.writeInterfaceToken(IServiceManager::getInterfaceDescriptor());
data.writeString16(name); // name为 "media.player"
data.writeStrongBinder(service); // MediaPlayerService对象【见小节3.2.1】
data.writeInt32(allowIsolated ? 1 : 0); // allowIsolated= false
//remote()指向的是BpBinder对象【见小节3.3】
status_t err = remote()->transact(ADD_SERVICE_TRANSACTION, data, &reply);
return err == NO_ERROR ? reply.readExceptionCode() : err;
}
等待与驱动通信
IPC.waitForResponse talkWithDriver
status_t IPCThreadState::waitForResponse(Parcel *reply, status_t *acquireResult)
{
int32_t cmd;
int32_t err;
while (1) {
if ((err=talkWithDriver()) < NO_ERROR) break; // 【见流程2.8】
err = mIn.errorCheck();
if (err < NO_ERROR) break;
if (mIn.dataAvail() == 0) continue;
cmd = mIn.readInt32();
switch (cmd) {
case BR_TRANSACTION_COMPLETE: ...
case BR_DEAD_REPLY: ...
case BR_FAILED_REPLY: ...
case BR_ACQUIRE_RESULT: ...
case BR_REPLY:
{
binder_transaction_data tr;
err = mIn.read(&tr, sizeof(tr));
if (reply) {
if ((tr.flags & TF_STATUS_CODE) == 0) {
reply->ipcSetDataReference(
reinterpret_cast<const uint8_t*>(tr.data.ptr.buffer),
tr.data_size,
reinterpret_cast<const binder_size_t*>(tr.data.ptr.offsets),
tr.offsets_size/sizeof(binder_size_t),
freeBuffer, this);
} else {
...
}
}
}
goto finish;
default:
err = executeCommand(cmd);
if (err != NO_ERROR) goto finish;
break;
}
}
...
return err;
}
获取服务
请求服务(getService)过程,就是向servicemanager进程查询指定服务,
当执行binder_transaction()时,会区分请求服务所属进程情况。
- 当请求服务的进程与服务属于不同进程,则为请求服务所在进程创建binder_ref对象,指向服务进程中的binder_node; 最终readStrongBinder(),返回的是BpBinder对象;
- 当请求服务的进程与服务属于同一进程,则不再创建新对象,只是引用计数加1,并且修改type为BINDER_TYPE_BINDER或BINDER_TYPE_WEAK_BINDER。 最终readStrongBinder(),返回的是BBinder对象的真实子类;
sp<IMediaPlayerService>&
IMediaDeathNotifier::getMediaPlayerService()
{
Mutex::Autolock _l(sServiceLock);
if (sMediaPlayerService == 0) {
sp<IServiceManager> sm = defaultServiceManager(); //获取ServiceManager
sp<IBinder> binder;
do {
//获取名为"media.player"的服务
binder = sm->getService(String16("media.player"));
if (binder != 0) {
break;
}
usleep(500000); // 0.5s
} while (true);
if (sDeathNotifier == NULL) {
sDeathNotifier = new DeathNotifier(); //创建死亡通知对象
}
//将死亡通知连接到binder 【见流程14】
binder->linkToDeath(sDeathNotifier);
sMediaPlayerService = interface_cast<IMediaPlayerService>(binder);
}
return sMediaPlayerService;
}
virtual sp<IBinder> getService(const String16& name) const
{
unsigned n;
for (n = 0; n < 5; n++){
sp<IBinder> svc = checkService(name);
if (svc != NULL) return svc;
sleep(1);
}
return NULL;
}
virtual sp<IBinder> checkService( const String16& name) const
{
Parcel data, reply;
//写入RPC头
data.writeInterfaceToken(IServiceManager::getInterfaceDescriptor());
//写入服务名
data.writeString16(name);
remote()->transact(CHECK_SERVICE_TRANSACTION, data, &reply);
return reply.readStrongBinder();
}
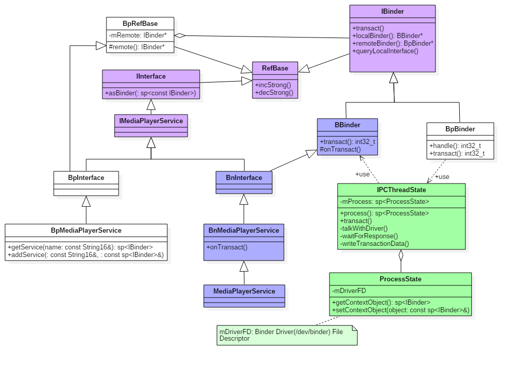
代码路径
framework/native/libs/binder/
- Binder.cpp
- BpBinder.cpp
- IPCThreadState.cpp
- ProcessState.cpp
- IServiceManager.cpp
- IInterface.cpp
- Parcel.cpp
frameworks/native/include/binder/
- IInterface.h (包括BnInterface, BpInterface)